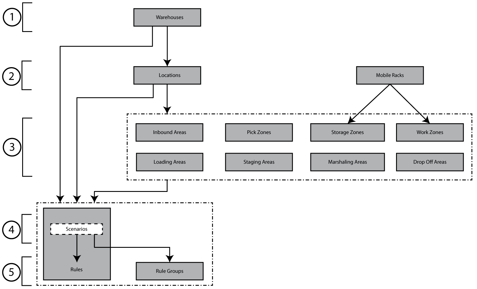
Configuration Configure all other elements of the node Warehouse Management first and configure the rules last! Figure: Configuration sequence rules Putaway / Relocation rules Pick / Replenishment rules Crossdock rules Add a filter to a WMS rule Edit a rule Rule Groups